2026年 > 3月 > 2日 > 令和8年度採用会計年度任用職員募集要項について(本科) 2026年3月2日 08:00カテゴリー: 事務室より 学校から 令和8年度採用会計年度任用職員募集要項について(本科) 令和8年度に本科にて採用する、会計年度任用職員について募集の要項を公開します。 採用を希望されるた方は必要書類をご用意の上、郵送または持参にて書類の提出をお願いいたします。 詳細は、下記に公開している募集要項をご確認ください。 また、受付期間は令和8年3月2日(月)~3月19日(木)となります。 必要書類のダウンロード 会計年度任用職員募集要項(本科)【PDF】 様式1_志願書【EXCEL】 様式2_履歴書【EXCEL】 会計年度任用職員募集要項(本科) 画像をクリックするとPDFで開きます
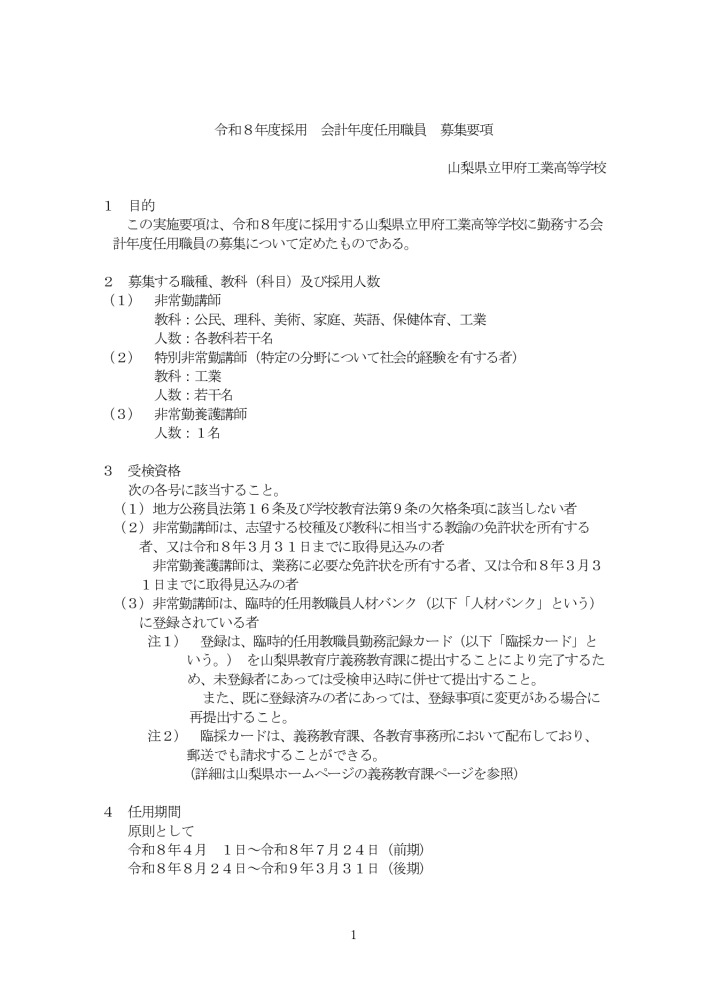
令和8年度に本科にて採用する、会計年度任用職員について募集の要項を公開します。
採用を希望されるた方は必要書類をご用意の上、郵送または持参にて書類の提出をお願いいたします。
詳細は、下記に公開している募集要項をご確認ください。
また、受付期間は令和8年3月2日(月)~3月19日(木)となります。
様式1_志願書【EXCEL】
様式2_履歴書【EXCEL】
画像をクリックするとPDFで開きます